The Ultimate Guide to Choosing the Best Online Courses in the USA (2026): Upskilling for Your Future
Are you searching for "best online courses for career change" or "affordable online certificates"? You're not alone. In 2026, online learning continues to be a dominant way for Americans to gain new skills, advance their careers, or explore new fields. This guide cuts through the noise, using the exact keywords real people are searching for, to help you navigate the vast world of online education and find the perfect path for your goals.

Understanding the Search: What Do American Learners Want?

Online learning searches are driven by clear goals. Based on trending data and educational reports, here are the top concerns and queries from U.S. users:

This guide will address these core areas to help you make a smart, informed investment in your education.

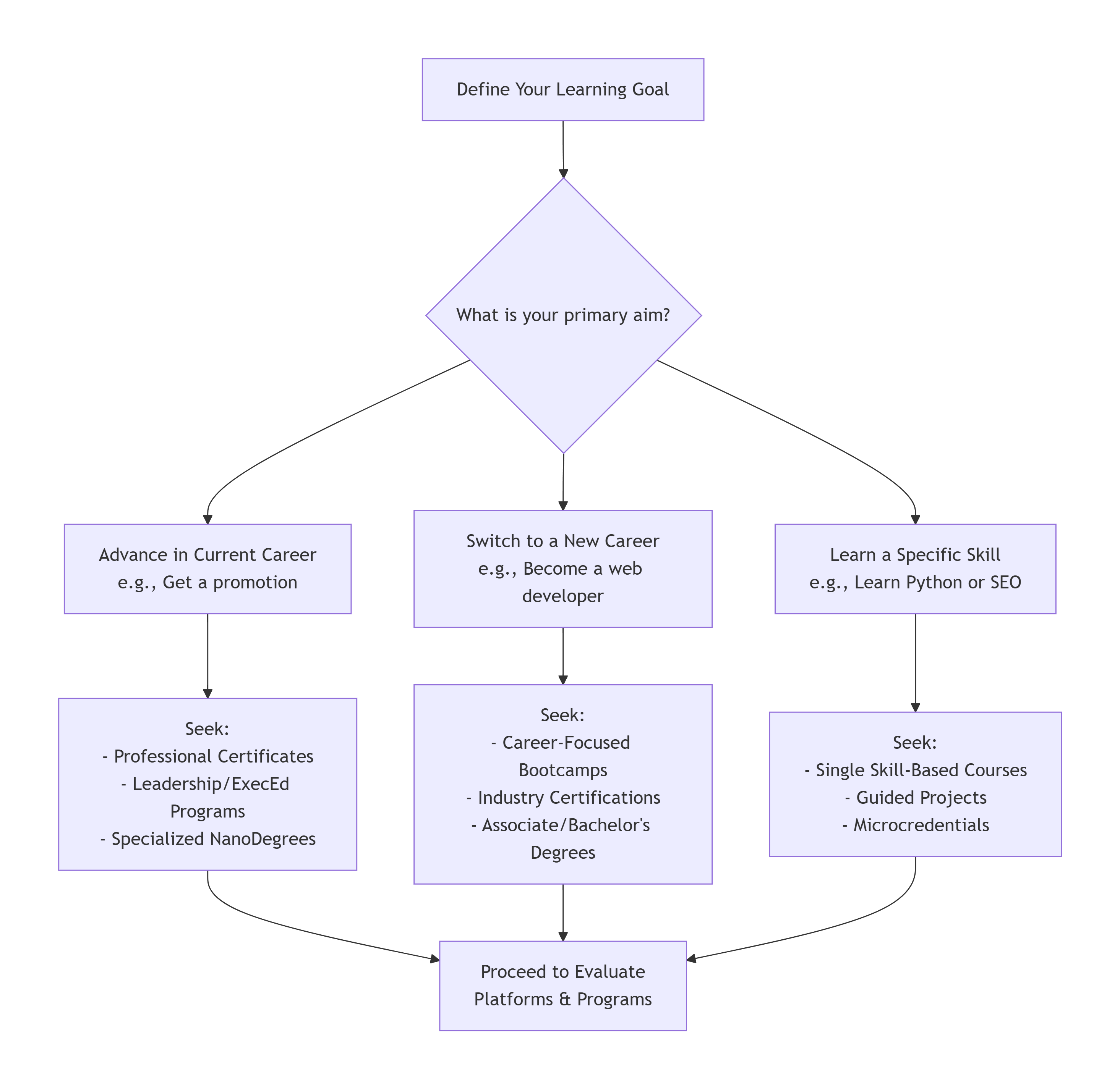
Part 1: Defining Your "Why" – Aligning Courses with Your Goals

Your search must start with your objective. The right course for "upskilling for a promotion" is different from one for a complete "career pivot." Use this flowchart to clarify your starting point:

Part 2: Navigating the Landscape of Online Learning Platforms

Once you know your goal, it's time to find the right "school." The market offers different platforms for different needs. Here’s a comparison of the major types:

Platform Type Best For... Typical Offerings Key Considerations
MOOC Providers
(e.g., Coursera, edX)
Foundational knowledge, university credit, flexible pacing. Massive Open Online Courses, Micro-Bachelors, Professional Certificates, Master's Degrees. Look for "university partner" or "industry partner" credentials. Check if the certificate holds weight in your target field.
Bootcamps
(e.g., General Assembly)
Rapid, intensive career training for tech and business fields. Full-time or part-time immersive programs in coding, data science, UX/UI, digital marketing. High-intensity. Research "job placement rates" and "career services" thoroughly.
Specialty Skill Platforms
(e.g., LinkedIn Learning, Skillshare)
Learning specific, actionable skills for immediate application. Short-form courses, tutorials, and projects focused on creative, business, and software skills. Great for continuous learning. Quality varies; use free trials to preview teaching style.
University Direct Programs Earning a full accredited degree with maximum flexibility. Online Bachelor's and Master's Degrees identical to on-campus diplomas. Highest cost and time commitment. Ensure the program is "regionally accredited"—the gold standard in the U.S.

Keyword Insight: Searches like "Coursera vs edX" or "are coding bootcamps worth it" are extremely common. This comparison table helps answer those exact questions.

Part 3: Decoding Credentials – What Will Employers Actually Value?

A major search is for "credentials employers recognize." Not all certificates are equal. Here’s a quick guide:

Part 4: Smart Strategies for Success & Affordability

Managing Cost: Searches for "financial aid online courses" are huge. Here are proven strategies:

Ensuring Completion: Beating the high dropout rate of online courses requires a plan.

  1. Schedule Time: Treat your course like a real class. Block time on your calendar.

  2. Create a Dedicated Space: Have a quiet, organized spot for learning.

  3. Engage with the Community: Use course discussion forums to ask questions and stay motivated.

  4. Start Small: Build momentum with a short, 4-6 hour course before committing to a 6-month certificate.

A Real-World Case Study: Maria's Career Pivot

*Maria, a 32-year-old restaurant manager, wanted to transition into tech. Her initial search for "career change to tech without a degree" led her to explore bootcamps and certificates.*

  1. Research & Goal Setting: She searched "online IT support certificate jobs" and found Google's IT Support Professional Certificate on Coursera. It was self-paced, affordable compared to a bootcamp, and promised foundational knowledge.

  2. Financing: She applied for and received financial aid on Coursera, making the program virtually free.

  3. Execution & Next Steps: Maria dedicated two hours each evening after work. After completing the certificate in four months, she updated her LinkedIn and started applying for help desk roles. She leveraged the "industry-recognized credential" in her interviews and landed an entry-level position, using it as a springboard into the industry.

Your Action Plan: Steps to Enroll in Your Ideal Course

  1. Clarify Your Goal: Use the flowchart in Part 1. Write down your specific, measurable objective (e.g., "Earn a certificate in digital marketing to apply for marketing coordinator roles within 9 months").

  2. Research & Shortlist: Search for "best [your field] courses 2026" and read independent reviews. Shortlist 2-3 programs that match your goal, format, and budget.

  3. Investigate Credibility: For career-focused programs, search "[program name] reviews job placement" on sites like Career Karma or SwitchUp. For academic courses, verify accreditation.

  4. Explore the Syllabus & Preview: Always review the course syllabus and "audit" or preview the first few lectures if possible. Ensure the teaching style and content depth match your expectations.

  5. Plan Your Finances & Schedule: Decide on your payment method and, most crucially, block out consistent time in your weekly schedule for learning before you pay.

Final Thoughts

The world of online learning offers unprecedented opportunity, but success requires a strategic approach. By moving beyond vague searches like "good online courses," and instead focusing on your specific "career outcomes," evaluating "credential value," and planning for "course completion," you can transform your search into a tangible step forward.

Start your journey today by defining your goal and exploring one platform that aligns with it. The right course is out there to help you "upskill," "reskill," and build the future you want.

Disclaimer: This article is for reference only and does not constitute any professional advice or basis for decision-making.

Trending Now
lifestyle&hot | 2026-01-30 16:45:40
The Ultimate Guide to Choosing the Best Online Courses in the USA (2026): Upskilling for Your Future
Are you searching for "best online courses for career change" or "affordable online certificates"? You're not alone. In 2026, online learning continues to be a dominant way for Americans to gain new skills, advance their careers, or explore new fields. This guide cuts through the noise, using the exact keywords real people are searching for, to help you navigate the vast world of online education and find the perfect path for your goals.

Understanding the Search: What Do American Learners Want?

Online learning searches are driven by clear goals. Based on trending data and educational reports, here are the top concerns and queries from U.S. users:

  • Career & Outcomes: "online courses for high paying jobs," "certificates that employers recognize," "career change programs online."

  • Flexibility & Format: "self-paced online degrees," "best online learning platforms," "microcredential programs."

  • Cost & Value: "financial aid for online courses," "free online courses with certificates," "are online certificates worth it?"

  • Subject & Quality: "best online courses for [data science, digital marketing, healthcare, etc.]," "university-backed online programs."

This guide will address these core areas to help you make a smart, informed investment in your education.

Part 1: Defining Your "Why" – Aligning Courses with Your Goals

Your search must start with your objective. The right course for "upskilling for a promotion" is different from one for a complete "career pivot." Use this flowchart to clarify your starting point:

Part 2: Navigating the Landscape of Online Learning Platforms

Once you know your goal, it's time to find the right "school." The market offers different platforms for different needs. Here’s a comparison of the major types:

Platform Type Best For... Typical Offerings Key Considerations
MOOC Providers
(e.g., Coursera, edX)
Foundational knowledge, university credit, flexible pacing. Massive Open Online Courses, Micro-Bachelors, Professional Certificates, Master's Degrees. Look for "university partner" or "industry partner" credentials. Check if the certificate holds weight in your target field.
Bootcamps
(e.g., General Assembly)
Rapid, intensive career training for tech and business fields. Full-time or part-time immersive programs in coding, data science, UX/UI, digital marketing. High-intensity. Research "job placement rates" and "career services" thoroughly.
Specialty Skill Platforms
(e.g., LinkedIn Learning, Skillshare)
Learning specific, actionable skills for immediate application. Short-form courses, tutorials, and projects focused on creative, business, and software skills. Great for continuous learning. Quality varies; use free trials to preview teaching style.
University Direct Programs Earning a full accredited degree with maximum flexibility. Online Bachelor's and Master's Degrees identical to on-campus diplomas. Highest cost and time commitment. Ensure the program is "regionally accredited"—the gold standard in the U.S.

Keyword Insight: Searches like "Coursera vs edX" or "are coding bootcamps worth it" are extremely common. This comparison table helps answer those exact questions.

Part 3: Decoding Credentials – What Will Employers Actually Value?

A major search is for "credentials employers recognize." Not all certificates are equal. Here’s a quick guide:

  • Professional Certificates & Nanodegrees: Offered by platforms like Coursera, edX, and Udacity in partnership with companies like Google, IBM, or Meta. They signal job-ready skills in specific fields (IT, project management, marketing) and are highly regarded for mid-career shifts.

  • Industry Certifications: Credentials like PMP (Project Management), CFA (Finance), or AWS Cloud Practitioner are governed by professional bodies. They are often essential for certain roles and carry significant weight. Search for "[your field] certification requirements."

  • University Certificates & MicroMasters: These are graduate-level sequences from universities (like MIT or Columbia on edX) that can sometimes be applied toward a full master's degree. They demonstrate academic rigor.

  • Digital Badges & Microcredentials: These verify specific skill acquisitions (e.g., "Data Visualization with Tableau"). They are great for "stacking" onto your LinkedIn profile to show proven competencies.

Part 4: Smart Strategies for Success & Affordability

Managing Cost: Searches for "financial aid online courses" are huge. Here are proven strategies:

  • Audit for Free: Most MOOC platforms allow you to "audit" courses for free—you can access all lectures but won't get the certificate.

  • Apply for Aid: Coursera, edX, and others offer financial aid (often requiring a short essay) for learners who cannot afford the fee.

  • Check Employer Benefits: Many companies offer "tuition reimbursement" or "corporate learning subscriptions" (like to LinkedIn Learning). Search your intranet for "learning and development benefits."

  • Utilize Public Libraries: Many U.S. public libraries offer free access to platforms like LinkedIn Learning, Gale Courses, or Skillshare with your library card.

Ensuring Completion: Beating the high dropout rate of online courses requires a plan.

  1. Schedule Time: Treat your course like a real class. Block time on your calendar.

  2. Create a Dedicated Space: Have a quiet, organized spot for learning.

  3. Engage with the Community: Use course discussion forums to ask questions and stay motivated.

  4. Start Small: Build momentum with a short, 4-6 hour course before committing to a 6-month certificate.

A Real-World Case Study: Maria's Career Pivot

*Maria, a 32-year-old restaurant manager, wanted to transition into tech. Her initial search for "career change to tech without a degree" led her to explore bootcamps and certificates.*

  1. Research & Goal Setting: She searched "online IT support certificate jobs" and found Google's IT Support Professional Certificate on Coursera. It was self-paced, affordable compared to a bootcamp, and promised foundational knowledge.

  2. Financing: She applied for and received financial aid on Coursera, making the program virtually free.

  3. Execution & Next Steps: Maria dedicated two hours each evening after work. After completing the certificate in four months, she updated her LinkedIn and started applying for help desk roles. She leveraged the "industry-recognized credential" in her interviews and landed an entry-level position, using it as a springboard into the industry.

Your Action Plan: Steps to Enroll in Your Ideal Course

  1. Clarify Your Goal: Use the flowchart in Part 1. Write down your specific, measurable objective (e.g., "Earn a certificate in digital marketing to apply for marketing coordinator roles within 9 months").

  2. Research & Shortlist: Search for "best [your field] courses 2026" and read independent reviews. Shortlist 2-3 programs that match your goal, format, and budget.

  3. Investigate Credibility: For career-focused programs, search "[program name] reviews job placement" on sites like Career Karma or SwitchUp. For academic courses, verify accreditation.

  4. Explore the Syllabus & Preview: Always review the course syllabus and "audit" or preview the first few lectures if possible. Ensure the teaching style and content depth match your expectations.

  5. Plan Your Finances & Schedule: Decide on your payment method and, most crucially, block out consistent time in your weekly schedule for learning before you pay.

Final Thoughts

The world of online learning offers unprecedented opportunity, but success requires a strategic approach. By moving beyond vague searches like "good online courses," and instead focusing on your specific "career outcomes," evaluating "credential value," and planning for "course completion," you can transform your search into a tangible step forward.

Start your journey today by defining your goal and exploring one platform that aligns with it. The right course is out there to help you "upskill," "reskill," and build the future you want.

Disclaimer: This article is for reference only and does not constitute any professional advice or basis for decision-making.

Trending Now